政府采购信息网(caigou2003.com)获悉,4月17日,五部门印发关于《工业产品绿色设计指南(2026年版)》的通知,围绕汽车、锂电池、轮胎等行业,针对绿色设计重点方向,开发技术先进、经济可行、供需适配的绿色设计解决方案,形成一批可复制可推广的绿色设计解决方案典型示例(见附件2)。
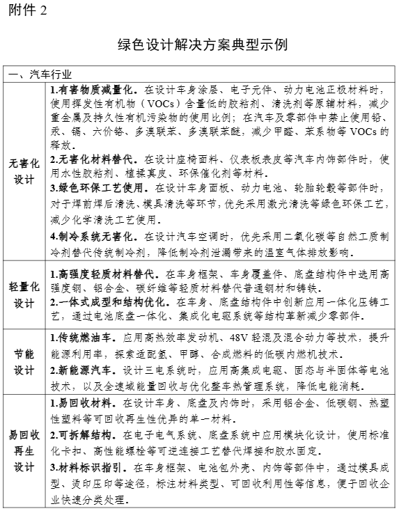
汽车行业绿色设计解决方案典型示例包括无害化设计、轻量化设计、节能设计、易回收再生设计等,具体件下表:


原文如下:

政府采购信息网(caigou2003.com)获悉,4月17日,五部门印发关于《工业产品绿色设计指南(2026年版)》的通知,围绕汽车、锂电池、轮胎等行业,针对绿色设计重点方向,开发技术先进、经济可行、供需适配的绿色设计解决方案,形成一批可复制可推广的绿色设计解决方案典型示例(见附件2)。
汽车行业绿色设计解决方案典型示例包括无害化设计、轻量化设计、节能设计、易回收再生设计等,具体件下表:


原文如下:

本网发布内容已拥有版权或授权。如需转载,须获得书面授权,并注明来源为“政府采购信息网(https://www.caigou2003.com)”及作者姓名,并保持文章的完整性、准确性。否则,将追究侵权法律责任。
版权合作邮箱:liuhui#caigou2003.com(发邮件时#换为@)
商机 · 数据 · 参数 · 产品——汽车采购微信服务号搭起买卖桥梁。
汽车采购